中和秀朗橋北側區段徵收開發案
最新消息
區段徵收作業
區段徵收緣起、效益
各項補償標準
抵價地比例及抵價地申請程序
本計畫區介紹
開發進度
團隊介紹
工程進度
交維資訊
下載專區
照片集錦
直播專區
次選單
開發進度
全案開發進度
開發進度
全案開發進度
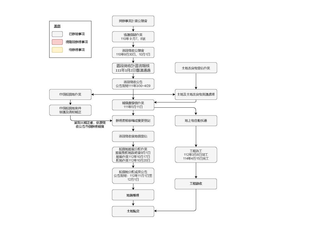
作業流程與進度(實際進度依公告為準)
LINKS
快速連結
TOP